【當孩子生氣時,該怎麼引導?】

就算大家能夠接受「每種情緒都有它存在的必要,沒有絕對正向的情緒,也沒有絕對負面的情緒!」的這一個觀點,但對於「生氣」,不管是要面對自己、還是別人的生氣情緒,要正向地看待似乎很困難。
於是總有許多警世俗語:
「生氣傷人傷財傷和氣」
「生氣就是拿別人的錯懲罰自己」
「遇事不惱,長生不老」
「先生氣的人就輸了!」(沒有這我亂說的)
而甚至,我們在面對生氣時,常常出現的話就是:「你生氣也沒用!」、「你把自己氣死能怎樣?!」
生氣,真的一點用都沒有嗎?
而要回答這個問題,或許從「生氣」在「大腦」中生成的機制來看,能找到一些答案。
【生氣與大腦】
科學家們發現,在幾種原始情緒產生時,大腦中似乎也有特定的腦區對應著不同的情緒* 。而當不同的腦區活化時,就會引發我們不同的情緒反應。
比如大家熟知的杏仁核(Amygdala),就是引發「恐懼、害怕」情緒的腦區。
至於生氣呢?可能就跟「眼窩額葉皮質」(orbitofrontal cortex)這一個腦區有關了!


為何眼窩額葉皮質會與生氣相關呢?這可能就要從這個腦區的功能開始講起了。科學家們發現,在眼窩額葉皮質諸多負責的功能當中,其中有一項,就是負責「整合」「內」源性刺激與「外」源性刺激:

而就在眼窩額葉皮質整合內源性刺激與外源性刺激的功能下,當內源性刺激與外源性刺激整合之後,兩者平衡也就沒事。

但一旦整合後,發現「內在需求」與「外在事件」不平衡時,就是生氣情緒出現的時候了!

為什麼不平衡時,會產生生氣的情緒呢?這大概也是因為生氣所帶來的行為變化,就是為了幫助我們表達立場,並試圖「控制」外在事件,以符合、及平衡自己的內在需求。
而就演化而言,此時生氣情緒的出現,是有利的。因為許多時候,唯有需求的滿足,我們才能夠生存。

但,回到我們的標題,那為什麼我們還會思考生氣有什麼用呢?
大概也是因為,即使我們生氣了,很多時候(應該說大部分的時候)不但沒得到控制,反而會讓我們覺得沮喪與失控!

而在生氣過後,出現沮喪與失控的原因,何嘗不是因為外在環境,本來就不是這麼好控制的呀!
若要打破這個循環,我們要做的事情,是告訴自己不該生氣嗎?
不是的!因為即使這次不生氣了,下次,我們依然不知道該如何解決自己的需求,而「需求」,卻一直都在。
因此,如果在這個過程中,我們只告訴孩子「生氣沒有用」或「不能生氣」呢?
那麼,孩子就有可能開始壓抑自己的需求,而在往後因為「有需求的自己」感到焦慮。或者,最常見的是,孩子在什麼都沒學會之下長大,卻依然只會用生氣當作控制的手段。
而如果要打破上面的循環,也只有我們開始面對生氣,生氣才不會是種手段,而是種訊號,一種讓我們看到自己、或別人有什麼需求的訊號。而在看見訊號後,我們就可以引導孩子:
- 利用生氣學會了解自己的需求
- 用生氣以外的方式來平衡內在與外在事件

至於如何平衡呢?
不管是調整調整自己的需求,或是用客恰當的方式控制環境,只要是能平衡內在與外在事件,都是可行的方向喔!

拿基礎的「生理」需求來說好了,面對想吃東西、想要愉悅感等需求,我們即可利用尋找替代方案、延宕滿足、或者學會使用溝通的方式,幫助我們調整內在需球。
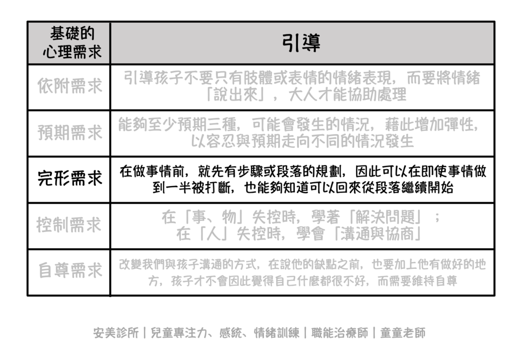
此外,相當重要卻也最容易被忽略的,是我們每個人,其實也會有「基礎的心理需求」。並在每個人的特質不同的情況下,對這些需求的程度也會有所不同,容易產生衝突的原因也不一樣。

此外,這些「心理」需求重要的原因,是因為它們比「生理」需求更不容易被察覺;卻在我們長大了、社會化了,也依然影響著我們。
因此,在孩子因為這些需求而有生氣時,引導他用更適當的方式回應自己的需求吧!
【依附需求】

依附需求是什麼呢?簡單來說,孩子會本能地與主要照顧者形成「依附關係」。而當依附關係建立後,孩子就會因為「依附對象」的存在感到心安,並在有「情緒」(尤其是害怕、緊張等因為壓力而產生的情緒)時,藉由依附對象來協助調節情緒。
因此,當孩子希望依附對象能同理、並協助緩衝情緒(內在需求)、但依附對象未能滿足此需求(外在事件)時,就有可能因此出現情緒。
比如以下情境:
情境(一)
孩子: 「爸爸媽媽我想要抱抱!」
依附對象:「不給抱!」
情境(二)
孩子: 「嗚」(因為遊戲輸了哭泣中)
依附對象:「哭什麼哭!有什麼好哭的!」
情境(三)
孩子: 「功課好多喔」
依附對象:「寫不完你就不准睡覺!」
情境(四)
孩子: 「在學校被老師罵了」
依附對象:「什麼!你被罵了!你給我過來!」
而由於孩子還沒有能力調節自己的情緒,所以有情緒時,仰賴依附對象來協助調節情緒是非常、非常正常的。因此,我們的引導就不會針對孩子調整自己的內在需求作為考量,而是試著以同理情緒的方式,來滿足孩子的依附需求。不過,在引導的時候來是有一些小撇步喔!
小撇步提醒(1) 同理孩子,不代表你會放任孩子的行為。因此請放心的同理:
情境(一)
孩子: 「爸爸媽媽我想要抱抱!」
依附對象:「好喔!抱一下。我會等你冷靜,我們再來好好聊聊。」
情境(二)
孩子: 「嗚」(因為遊戲輸了哭泣中)
依附對象:「輸了會難過很正常喔!你想要爸爸媽媽陪你,還是你想去房間靜一靜?」
情境(三)
孩子: 「功課好多喔」
依附對象:「爸爸媽媽懂。辛苦你了。我們先把抄寫的功課完成,等等要思考的功課爸爸媽媽可以陪你喔!」
情境(四)
孩子: 「在學校被老師罵了」
依附對象:「被罵了,你一定很難過吧!那我們一起想想怎麼樣下次可以避免被罵。」
小撇步提醒(2)協助孩子學會「自己」將情緒講出來,而不僅僅只有肢體或表情上的情緒表達,如此,大人也比較能夠理解、並協助緩解:
情境(一)
孩子: 「爸爸媽媽我想要抱抱!」
依附對象:「你想要抱抱,是因為被罵了很難過嗎?」
情境(二)
孩子: 「嗚」(因為遊戲輸了哭泣中)
依附對象:「你可以跟爸爸媽媽分享你現在的心情嗎?」
情境(三)
孩子: 「功課好多喔」
依附對象:「你會這麼說,是因為你在緊張沒辦法完成嗎?」
情境(四)
孩子: 「在學校被老師罵了」
依附對象:「你想要現在跟爸爸媽媽分享嗎?還是晚一點再說?」
Fun(?) Fact: 許多心理學家會將「依附對象協助孩子緩解情緒的部分」稱為情緒緩衝(Buffering),或者直接稱為親子緩衝(Parental buffering)。而此藉由關係而形成的情緒緩衝機制,不僅僅限於親子之間,學齡的孩子也會出現同儕緩衝(Social Buffering) ,成人之間也會有所謂的伴侶緩衝(Partner Buffering)。所以說,你的伴侶正在生氣氣,可能就不為其他原因,就是想要你正視他(她)的依附需求喔!
【預期需求】

當我們能夠做出「預期」時,會帶來許多好處。因此我們的大腦,也會無意識對接下來的事件形成許多預期。
比如說,如果我們可以在事情尚未發生之前,就先藉由預期分配好注意力,那我們就可以過濾掉不必要的訊息、並聚焦在重要的任務上;或者,我們也可以藉由預期,先 預備好自己的狀態,以在危險發生前就逃跑、或做出更傾向有利於我們的決定。
不過,要能夠做出「預期」,也是基於先前的經驗累積,並在「預期」與「真實情況」不斷比對之下,我們才得以在不同的情境中,學會預先做出不同的判斷。而在此過程中,孩子由於經驗不足以及認知成熟度不夠,因此他們的預期有以下幾個特色:
第一、孩子的預期大多呈現單一面向、非黑即白的狀態
第二、孩子的預期大多不完整,因此常會有不成熟的預期
不過也是因為這樣,孩子就越容易出現「預期」與結果不相符的狀況,並產生情緒導致事情僵持不下。
比如說:
事件(一)
孩子:「耶!明天要出去玩了!」
結果下雨,出去玩的行程取消。
孩子:「不!!!!!我要出去!我就是要去!」(衝進大雨中)
事件(二)
孩子:「耶!晚餐就可吃icecream」
結果晚餐時,爸媽說吃完飯才能吃。
孩子:「不!!!!!我要吃!你們說晚餐的時候就可以吃!你們都騙人!」(在地上打滾)
而在引導時,我們即可以依以下兩點原則來平衡孩子的內在需求與外在事件
1. 在事件發生「之前」,就先引導孩子察覺更多訊息,以擴充預期
事件(一)
孩子:「耶!明天要出去玩了!」
照顧者:「明天要去爬山喔!爬山最怕下雨了,有誰知道,可以怎麼知道明天會不會下雨呢?」
照顧者:「那如果下雨的話,我們可以怎麼辦呢?」
事件(二)
孩子:「耶!晚餐就可吃icecream」
照顧者:「ice cream是甜點還是正餐呢?」
照顧者:「那如果是甜點的話,我們會什麼時候吃呢?」
2. 在事件發生「之後」,盡量在不更動原本預期的情況下,幫助孩子形成新的預期(不過這個比較像溝通技巧,因此相對較無練習效益,但時間緊急,又不想跟孩子起衝突的話很好用)
事件(一)
孩子:「耶!明天要出去玩了!」
結果下雨,出去玩的行程取消孩子生氣中。
照顧者:「還是可以出去玩喔!只是沒辦法去爬山。爸媽帶你們去不會淋到雨的地方玩!」
事件(二)
孩子:「耶!晚餐就可吃icecream」
結果晚餐時,爸媽說吃完飯才能吃而生氣中。
照顧者:「可以吃ice cream喔!你先幫我去冰箱選你想要的口味。等你吃完這碗飯,就可以吃了。」
【完形需求】

「完形需求」,一個乍聽之下離我們很遙遠的名詞,其實不僅是我們某些生活的狀態;許多時刻我們所做的行為決策,也正被這個需求所影響著。
而最簡單理解完形需求的方式,或許可以從「希望事情有個段落或結局」的方向來想像。
舉凡——
事情的面向:「希望故事能夠有結局」、「希望討論的事情能夠有結尾」、「希望著手的事情能夠做到到一段落」;
或與人關係的面向:「想要說再見」、「分手能夠說清楚」等等
而如是「完形」的追求,由於能讓事情與關係有「劃上句點」的感覺,因此就能降低不確定帶來的焦慮感。
因此,當孩子在以下的情境出現情緒時,或許就是因為完形需求的影響喔!
事件(一)孩子玩遊戲中
照顧者:「玩具收起來,我們要睡覺了!」
孩子:「不要!我還沒玩完!」(打滾模式)
事件(二)孩子看電視中
照顧者:「電視要關掉了不然你們眼睛會壞掉!」
孩子:「不要不要!我還要看!你說可以看柯南的!」(摔遙控器)
事件(三)孩子打電動中
照顧者:「我數到三!關掉!不然這個禮拜你們別想玩了!」
孩子:「不要!不要!啊」(尖叫攻擊)
而面對如是的狀況,我們可以怎麼引導呢?或許藉由【預告】,就是一個能平衡內在與外在事件的好方法喔!不過簡單如預告,也是有些訣竅的。
比如預告時的重點,就是預告要能夠讓孩子「有告一段落」的感覺,因此,不建議用時間當作預告!不建議用時間當作預告!不建議用時間當作預告!(很重要所以說了三次)想想,你自己在追劇時,告訴自己「好,我再五分鐘之後就不看了」、跟「好,我看到這段就結束」來比,哪個成功機會比較高?(當然有可能都失敗哈哈),但不可否認的「看到這段就結束的方式」,由於能滿足完形的需求,因此成功停止的機會也較高。
不過,如果不建議用時間當預告,要怎麼能夠讓預告「有告一段落」的感覺呢?大家或許可以參考「次數、回合、段落」的說法。
事件(一)孩子玩遊戲中【次數法】
照顧者:「你的火車再跑完一圈軌道,我們就要收起來了喔!」
孩子:「好吧!一圈就一圈。」
事件(二)孩子看電視中【段落法】
照顧者:「電視要關掉了喔!但可以讓你們決定想看到什麼地方關掉?」
孩子:「看到毛利小五郎醒來好嗎?!拜託拜託!」
事件(三)孩子打電動中【回合法】
照顧者:「寶可夢再戰最後一次,就要關掉囉!」
孩子:「兩次!拜托!兩次我就關掉。」
【控制需求】

看到「控制」這兩個字,大家會聯想到什麼呢?
「控制狂?」
「控制欲太強?」
似乎控制難免會與負面狀態劃上等號之下,每當與家長溝通要練習「如何滿足孩子控制需求」這件事時,家長的反應不外乎:
「蛤?!控制不是不好嗎?就不要讓他控制了呀!還滿足他幹嘛?」
但其實,就控制的心理狀態「事件及事情的走向,能否在自己的影響下,朝向想要的方向」而言,控制需求,不僅僅是我們基礎的需求之一。甚至「有控制感」這件事,也會與自我效能、成就感等正向的心理狀態相關呦!
因此,當我們遇到孩子因為「控制需求」與外在事件有所衝突時,或許,在不造成別人困擾的前提下,試著引導孩子用恰當的方式獲得控制感,就可以是我們努力的方向!
至於該如何引導呢?
大方向而言,大家可以先釐清孩子想控制的是「事件、物品」或「人」。當想控制的是事件或物品時,就可以朝著「解決問題」的方向來引導;而若想控制的是「人」的時候,就可以朝著引導「溝通與協商」的方向進行。
比如以下的例子:弟弟想要哥哥跟他玩,但一旦哥哥拒絕他,就會開始生氣而出現攻擊行為。
此時,我們要引導的方向,就是教孩子如何用「可接受的策略」,來達到適當的控制。
|
目標 |
教孩子如何用「可接受的策略」控制人、事、物,而非以攻擊行為做為手段。 |
|
方法 |
|
|
練習 |
|
【自尊需求】

「自尊心是什麼?可以吃嗎?」
在這句或許大家有聽過的說法中,討論的,也許是「面子」問題。但事實上,無論我們認為面子有多不重要(或多重要),我們都有維護「自我價值」的需求。
所以許多時候,並不是孩子特別玻璃心,而是因為他們的自我價值,還在建立,且被別容易受社會環境影響的階段。也因此,大人回饋的言語,就特別重要了!
【延伸閱讀:稱讚與自我價值的關係:https://reurl.cc/qg06oy】
所以說,當我們遇到孩子覺得自我價值被貶低而出現情緒時,就可以試著改變我們與孩子溝通的方式,試著在不貶低孩子自我價值的目標下,進行溝通喔!
【延伸閱讀:如何不貶低孩子的價值,進行行為修正:https://reurl.cc/nozeVX】
最後,此篇最重要的目的,還是在告訴大家,如果可以讓孩子面對自己生氣的情緒,並學會用更有利的方式平衡自己的需求後,「生氣」,就不會是唯一的選項了。
所以你說生氣有什麼用?
生氣,真的很有用, 因為它幫助了我們更了解自己想要什麼

生氣,真的很有用,因為它幫助了我們看到別人想要什麼

但生氣要有用,也要我們開始面對生氣,接受需求,並試著平衡內在與外在事件。
最後,也藉由此篇鼓勵著正在因為孩子生氣、或因為自己生氣而煩惱的爸爸媽媽們:
「衝突,不是關係裡的裂痕,衝突反而是讓彼此看見需求,而將關係拉近的機會;真正的裂痕,其實是在漠視彼此的需求後開始的喔!」
如果您的孩子有【注意力、情緒、感覺統合訓練】、【職能治療】的需求,可以透過以下方式預約評估:
- 加入幼思職能治療所【官方line帳號】: https://lin.ee/kIXyrje
- 來電預約:02-85027002【禮拜一六 09:00-21:00/禮拜天09:00-18:00】
- 透過幼思職能治療所【官方粉絲團】私訊預約:https://reurl.cc/QWyoxM
更多育兒資訊,請參考
- 【童童老師的粉絲團】:https://reurl.cc/qgyGZy
- 童童老師著作:
【接住孩子前,先接住自已】:https://reurl.cc/kqRWWL
【撞牆教養學:用12個練習理解孩子,將衝突化為溝通的轉機】:https://bit.ly/S0500086-B
Reference
*Lindquist KA, Wager TD, Kober H, Bliss-Moreau E, Barrett LF. 2012. The brain basis of emotion: a meta-analytic review. Behav Brain Sci. 35:121–143.
